Progettazione parametrica, modellazione algoritmica, design generativo, design associativo: la progettazione algoritmica incontra il Bim e il processo assume flessibilità e controllo, libertà espressiva e gestione degli esiti che procedono di pari passo lungo l’intero arco progettuale.
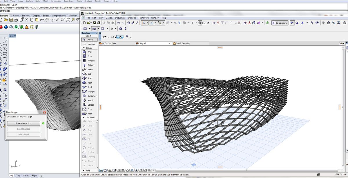
La connessione Rhino Grasshopper-Archicad offre strumenti che vanno ben oltre il trasferimento bi-direzionale della geometria, permettendo di tradurre le forme geometriche in elementi pienamente Bim conservando, al contempo, le funzionalità di editazione algoritmica.
Utilizzando questa nuova connessione in tempo reale, in altre parole, gli architetti possono concepire e realizzare forme e geometrie che sarebbero altrimenti impossibili da gestire mettendo a punto i dettagli della costruzione e le sue strutture usando algoritmi e senza necessità d’interscambio di file in quanto ciò che è progettato in ambiente Rhino Grasshopper può essere immediatamente aggiornato in tempo reale all’interno di Archicad.



